• 成本两元以内的连续水位检测

    现在物联网技术的快速发展,液位传感器已经与我们的日常生活密切相关,例如饮水机、咖啡机、热水器、医疗设备与工业设备中,都需要检测位来控制相关的设备。随着需求量的增加我们选用TM601芯片来开发连续水位的功能:TM601连续水位检测方案是市场上检测精度最高、使用效果最好的水位方案,此方案是基于TM601软件实现的,能满足几乎所有产品的使用需求,同时也提高了产品的实用性。此方案是非接触式的,一般是做好的

    2020-04-09 hdm182127660 108

  • 简单、准确的TM601连续水位检测

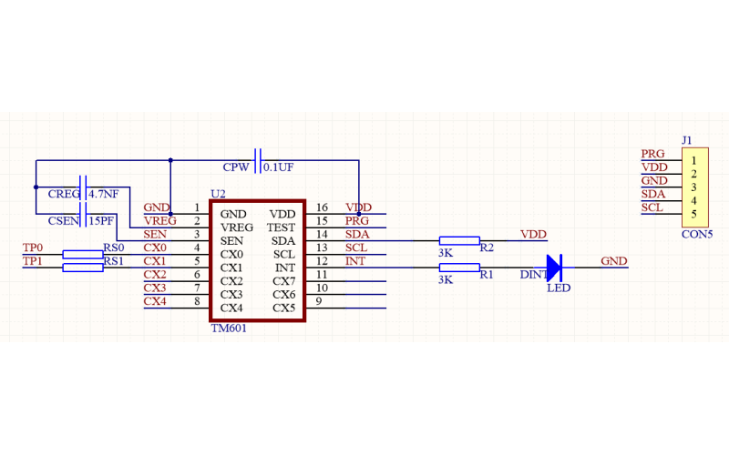
    在物联网技术的快速发展,液位传感器已经与我们的日常生活密切相关,例如饮水机、咖啡机、热水器、医疗设备与工业设备中,都需要检测液位来控制相关的设备。随着需求量的增加我们选用TM601芯片来开发连续水位的功能:使用前需要有主机设置板与检测板相连,来设置基准值,因为不同的产品使用的材料是不一样的。用主机设置板设置完成后,数据就会保留在TM601芯片中。使用时只需将检测板与所需的主控单片机相连便可。当页面

    2020-01-14 hdm182127660 160

  • TC301D三种功能实现方式

    TC301D的各种功能,客户可以根据具体的需要进行调整。1、TC301D模块 7 8脚断开 实现液位检测。2、TC301D模块 7 8 脚断开 4 5脚短路 去掉4脚电容 实现接近感应 301A功能。3、TC301D模块 7 8脚断开 4 5脚短路 去掉4脚电容 1 7脚短路 实现触摸 带自锁功能。4、TC301D模块 长时间有效 7 8脚短接。

    2019-12-27 hdm182127660 95

  • 花费不到1元,如何用一颗TC301D芯片实现人体感应

    物联网技术快速发展,需求越来越广泛,相关的电器除了常见的通信开关方式外,大多数还配有人体感应或者触摸的开关方式。最近又客户需求此类方案,要求最小成本实现6-7cm的感应距离,我们选用TC301D芯片,该芯片5v直流供电,进行了大量测试,发现效果良好,稳定性高。下面给出我们的测试过程,仅供有此类需求的同行参考。电容式人体感应与外接红外感应或重力感应相比,具有辅助装置少,体积小,成本低的特点。芯片连接

    2019-08-29 hdm182127660 98

  • 电容性人体接近感应技术浅析

    随着技术处的发展,有很多场合需要人体非接触检测,应用场合有安防,楼宇照明控制,工业安全防范等。应用的技术主要是人体热释,也就是人体红外感应。    人体热释感应的特点是感应距离远,有角度,主要应用于远距离人体感应场合。但是如果需要全方位近距离人体感应的场合,红外感应便出现一些局限,同时红外感应需要开窗以便感应元器件接收到红外波,在对产品外观有完整性要求的产品

    2019-07-23 hdm182127660 110

  • 成本不到9元,单火线取电+三路可控硅免费方案

    此单火线方案适合智能家居产品的墙壁开关,具有一定成本优势。(详见文末规格书)单火取电部分采用DC—DC 方式,输出3V,空载交流侧电流3uA,如果用于给灯具供电,3W的LED灯,交流侧电流20uA,直流侧2mA以上,灯都不会闪烁,证明此方案转换效率比较高,稳定可靠。工作电压 9V~380V,最大输出电流50mA,除了适用于给触摸开关供电,也适用于Zigbee,433,315和低功耗蓝牙通信。该电源

    2019-07-05 hdm182127660 124

  • 触摸芯片与触摸屏的基本原理

    触摸屏是计算机的输入设备,与能实现输入的键盘和能点击的鼠标不同,它能让用户通过触摸屏幕来进行选择。具有触摸屏的计算机的所需的储存空间不大,移动部分很少,而且能进行封装。触摸屏在使用起来 比键盘和鼠标更为直观,而且培训成本也很低。  所有的触摸屏有三类主要元件。处理用户的选择的传感器单元;和感知触摸并定位的控制器,以及由一个传送触摸信号到计算机操

    2019-07-05 hdm182127660 97

首页
产品
新闻
联系